Ressources
Lors d’un talk Le versionning des APIs REST: dans la vraie vie, on fait comment? j’ai été agréablement surpris par l’utilisation des diagrammes C4 Model. Les exemples qui suivent proviennent donc d’un cas d’usage réel.
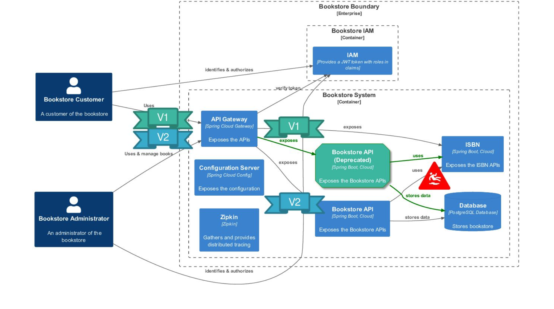
Container diagram
On représente ci-dessous la vue de haut niveau d’une application BookStore avec deux types d’utilisateurs (client et administrateur) puis on retrouve le coeur de notre application :
- notre système, où nous pouvons créer, rechercher des livres, …
- un module de sécurité IAM pour l’authentification et l’autorisation

Component diagram
Si on descent d’un niveau avec une vue composent, le diagramme présente l’architecture microservice élaboré par les développeurs :
- une API BookStore
- exposé au travers d’une Gateway qui est le point d’entré
- un serveur de configuration
- l’IAM qui va nous permettre de nous identifier et fournir un jeton JWT
- un serveur d’observabilité (zipkin)

Le talk est sur le versionnage des API (v1, v2, …) et on se demande qui doit porter la version ?
- uniquement sur la gateway car c’est notre porte d’entrée avec un routage vers le bon backend
/v1routage vers backend v1/v2routage vers backend v2
- également, on peut se poser la question sur les services tiers, est-ce qu’il porte la version aussi.
Note, la base de données est partagé entre nos différentes versions.
